Digital device for education and therapy

  • Short Desription

    Abstract/Short Description of Invention

  • Problem Addressed

    Describe The Problem the Invention Addresses in Simple Terms

  • Solution to Solution

    The Invention Namely the Solution to the Problem

  • Prior Art Addressed

    Invention Addressed a Major Gap In Prior Art

  • Unique Features

    Unique Features of Product/Process/Service

  • Commercial & Market View

    Commercial and Market Potential

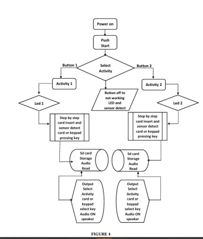
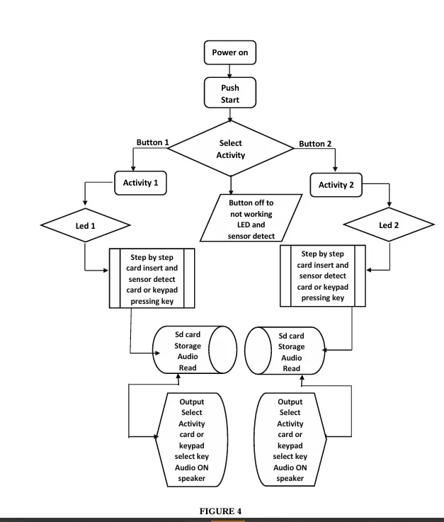
As soon as the card is inserted, the device displays the information about the card. But the difference is that no QR code, barcode, or magnetic stripe reader is used to identify the card information. This device reads data with a new idea.


In today's schools, most of the education is done by the teacher only in the classroom. Which is also correct, but only in school or tuition classes in the continuous education of the child, there is some boredom, remember. or aversion. Today the information to be explained practically is only taken by the theory, which the child uses only for cramming. The information may be remembered for a while. Maybe the mark will be good, but due to lack of understanding, the child will forget it in the next standard. (In short, lack of practicality or less use of technology in learning increases memory time.)

·       The gadget can be used very easily by the child without training in the proper way of studying.

·       The gadget has such a facility that hearing again and again makes them easy memories.

·       The gadget doesn't need a mobile, the internet, a television, etc.

·       Gadget does not damage the child's eyes.

· Mothers can take a self-exam of the child at home.

·       Can be used anywhere and anytime.

·       This product uses 5-volt electricity to save electricity.

·       Very light wet devices

·       Usable for different languages

·       This device of the present invention provides a facility for repeat hearing, which makes easy memories, and repeat use provides fast treatment.

·       Its device is a very low-price sale in the market.

·       Use this device in other fields, for example, speech therapy

·       This is not a mobile app, so there is no need for a mobile device. Apart from this, there is no need for the internet or TV.

·       The patent for this device has been published on 18/02/2022.

·       It is a cheap medium. Therefore, it is also useful for the general class.

·       No special training is required.

·       The child will get education through this technology along with school activities for education.

·       There is education on the mobile phone, but there is no physical activity in it.

· This step is necessary for quick memorization: Looking = Activity card can be seen on this device. è Understanding explains its information as soon as the card is inserted into the device. è Knowing can also recognize speech through the display. Hearing can also be heard through the output of the speaker. Speaking All these things are included in this device along with practical things.

·       As soon as the card is inserted, the device displays the information about the card. But the difference is that no QR code, barcode, or magnetic stripe reader is used to identify the card information. This device reads data with a new idea.


This device is designed keeping in mind the middle class. That is, the price is normal. Here, along with school, this device is a game through which education can be obtained sitting at home, in which the child no longer needs mobile, internet, TV or other electronic devices. Here, the integration of technology with school will help the child to remember quickly. School + ScholaTAC = developing child mind

Industries where the invention can be useful?

yes

An estimate of the total addressable market?

Based on 2026 projections, India's child population in the 0-6 year age group is declining as a percentage of the total population, estimated to be roughly between 150-160 million.

Potential Customers/End Users. Who might benefit?

This can be used by anyone from school children to lawyers.
Estimated Valuation $1,061,002.33
gitesh
gitesh
0 Deals In Queue
Estimated Valuation $1,061,002.33
N/A
( 0 Reviews )
Application Number
202221002603
Patent Number
582790
Applicant
Gitesh Parmar
Country
India
Industry
Information Technology
Patent Type
Single Patent
Available For
Sale

Documents

Actions

Complete Specification

Added all portfolio

Country Current Status Patent Application Number Patent Number Applicant / Current Assignee Name Title Google Patent Link
India Granted 202221002603 582790 Gitesh Parmar Digital device for education and therapy Google patent link
You May Also Llike

You may also like the following patent